|


污水電磁流量計是根據法拉第電磁感應定律進行流量測量的流量計。電磁流量計的有點是壓損小,可測流量范圍大。最大流量與最小流量的比值一般為20:1以上,使用的工業管徑范圍寬,可測量DN10~DN2000范圍內的管徑,輸出信號和被測流量成線性,精確度高,可測量電導率≥5μs/cm的酸、堿、鹽溶液、水、污水、腐蝕性液體以及泥漿、礦漿、紙漿等的流體流量。廣泛應用于化工、冶金、輕紡、造紙、環保、食品、生活污水、工業污水、冷卻水、自來水廠等工業部門以及市政管理、水利建設、河流疏浚、樓宇供水計量等領域的流量計計量。

極強的抗腐蝕能力,幾乎可測任何導電液體
抗干擾力強,幾乎不受外界干擾
測量不受流體密度、粘度、溫度、壓力和電導率變化的影響
測量管內無阻流部件無壓損、直管段要求低。
管道內無可動部件,無阻流部件,測量幾乎沒有負壓壓力損失
具有自檢與自診斷功能
在現場可根據用戶實際需求在線修改量程



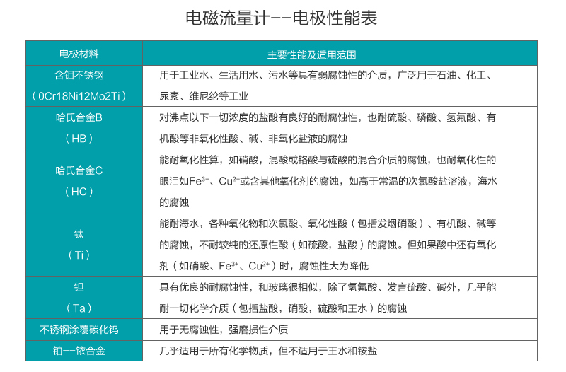
電磁流量計選型三要素:流量計通徑(口徑)、電極材質、襯里材質
1、流量計通徑(根據流量計管道壁厚和管道外徑確定);
2、襯里材質:常溫普通水流量檢測,一般選擇橡膠襯里;污水處理行業流量檢測,一般選擇耐腐蝕的
聚四氟乙烯襯里;泥漿、砂漿、礦漿等選擇耐磨的聚氨酯襯里
3、電極材質:常規316L不銹鋼電極;
4、MIK-LDG電磁流量計
IP65防護等級,防塵防雨淋
標準220V供電,24V可選,適用各類場合
標配4-20mA輸出,支持標準MODBUS-RTU 485通訊
















|